- Airfoil Naca 2412
Naca 2412 adalah salah satu jenis Airfoil yang umum digunakan oleh pesawat, salah satunya adalah pesawat Cessna 172. NACA 2412 memiliki ketebalan maks 12% pada 30% chord dan camber maks 2% pada 40% chord.

2. Tujuan Studi Penelitian
Studi ini dilaksanakan untuk mempelajari gaya angkat dan wake yang dihasilkan oleh Cessna 172 ataupun pesawat dengan airfoil Naca 2412 saat mencapai kecepatan maksimumnya.
3. Tahap Data Import dan Simulasi CFD
- Di sini, penulis menggunakan software Ansys 2025 R1 untuk melaksanakan simulasi sederhana aliran udara di sekitar Naca 2412 secara 2D. Penulis mengambil koordinat dan rincian ukuran Naca 2412 dari airfoil plotter.

- Penulis kemudian mendownload csv, upload point dan mengextrude garis pada software inventor hingga menjadi sedemikian rupa.

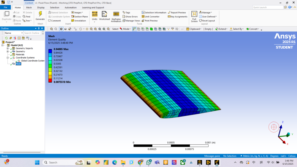
- Penulis selanjutnya mengimpor file Naca 2412 ke Ansys Discovery dan melakukan meshing.

- Simulasi CFD dilakukan dengan menetapkan flow inlet sebesar 83.9 m/s, yang mana 83.9 m/s ini adalah kecepatan maksimum dari pesawat Cessna 172.
- Enclosure, atau kotak kuning merupakan udara yang berada di sekitar Naca 2412 (solid1).
- Outlet pressure juga diatur menjadi 0 Pa agar setara dengan tekanan atmosfir (diasumsikan sama dengan luar).
- Enclosure atau batas simulasi dibuat lebih tinggi 100 mm dari airfoil ke atas dan bawah.

4. Hasil/Result Simulasi
- Velocity

Dapat dilihat, kecepatan aliran meningkat di sisi bawah dan perbatasan antara wake. Sedangkan kecepatan aliran di wake adalah nol karena terjadi turbulen di sana. Perbedaan kecepatan ini yang kemudian menyebabkan perbedaan tekanan di sisi atas dan bawah (Prinsip bernoulli)
- Static Pressure

Dapat dilihat, penampang bawah yang dialiri udara dengan kecepatan lebih tinggi akan mengakibatkan gaya angkat (lift force) ke atas. Gaya angkat ini dapat diilihat dari warna daerah di bawah penampang berwarna merah kuning ke oranye-an, yang berarti tekanan bernilai positif, sedangkan di penampang atas berwarna biru yang artinya bernilai negatif (suction).
5. Kesimpulan
- Ansys Discovery dan Ansys 2025 R1 adalah salah satu software CFD yang sangat membantu proses analisis fluida pada airfoil.
- Metode meshing adalah salah satu penerapan ilmu numerik dengan membagi geometri menjadi beberapa individu unik yang dianalisis secara terpisah.
- Prinsip Bernoulli terbukti benar secara numerik.